Konstruktion eines Auflageprismas
Aufgabe: Es soll ein Auflageprisma konstruiert werden, um ein zylindrisches Werkstück in eine waagerechte Position zu bringen. Die Achse soll einen definierten Abstand zur Grundfläche haben. Im folgenden ist ein solches Prisma dargestellt.

Begonnen wird mit einer leeren Datei in der Arbeitsumgebung „Part Design“

Sobald man einen Körper erstellt, muss zunächst überlegt werden, auf welcher Ebene man mit der Skizze beginnt. Das kann abhängig von zu konstruierenden Bauteil sein. Das Auflageprisma soll mit der geraden Fläche auf einer Grundplatte befestigt werden. Es bietet sich daher an, eine der senkrecht stehenden Ebenen zu verwenden, die XZ- oder YZ-Ebene.
Zunächst wird also mit dem Befehl „Körper erstellen“ das Bauteil erzeugt.

Es erscheint dann im Modellbaum und in der Aufgabenliste gibt es u.a. den Befehl „Skizze erstellen“



Sobald der Befehl „Skizze erstellen“ angewählt wird, erscheinen die drei Grundebenen. Es kann dann entweder die entsprechende Ebene im Grafikbereich ausgewählt werden oder aus dem Menü in der Aufgabenliste. Im Beispiel wird die XZ-Ebene per Anklicken im Grafikfenster ausgewählt.

Die Ebene wird im nächsten Schritt automatisch so ausgerichtet, dass man senkrecht drauf schaut. Die Skizze kann dann gezeichnet werden.
Um die Position des Werkstücks zu bestimmen, empfiehlt es sich, einen Konstruktionskreis zu verwenden. Dazu wird zunächst auf „Hilfsgeometrie“ umgeschaltet.

Die Skizzensymbole werden dann blau eingefärbt. Danach wird der Befehl „Kreis um Mittelpunkt“ ausgewählt.

Wenn beim Absetzen des Mittelpunktes die senkrechte Z-Achse angeklickt wird, wird auch gleich eine Abhängigkeit vergeben, die sog. Koinzidenz. Diese bewirkt, dass der Punkt auf der Linie gefangen ist. Man spricht auch davon, dass ein Freiheitsgrad entzogen wird.

Es kann auch gleich der Durchmesser eingetragen werden, z. B. 30 mm. Eine Skizze soll möglichst immer vollständig bestimmt werden, d. h. es dürfen keine Freiheitsgrade mehr vorhanden sein. Dies wird in der Aufgabenliste angezeigt.

Im Beispiel ist noch ein Freiheitsgrad offen und zwar der Abstand zur X-Achse bzw. zum Ursprung. Um diesen Freiheitsgrad zu entziehen, muss der Abstand angegeben werden, was durch eine Bemaßung geschieht.


Nach Hinzufügen der Bemaßung ist die Skizze vollständig bestimmt aber noch nicht fertig. Bislang ist nur die Hilfegeometrie definiert. An diesen Kreis, der den Querschnitt des zylindrischen Werkstücks darstellt, sollen die Flächen des Prismas tangential anliegen. Es muss nun also die Kontur des Prismas gezeichnet werden. Dazu wird die Hilfsgeometrie wieder abgeschaltet und die Skizziersymbole ändern ihre Farbe in weiß.
Für die Kontur des Bauteils bietet es sich an, das Linienzug-Werkzeug zu verwenden.


Verschiedene Abhängigkeiten werden bereits beim Absetzen vergeben, z.B. senkrecht und waagerecht. Es bleiben aber noch 11 Freiheitsgrade, die zu entziehen sind. Zunächst sollten mögliche Abhängigkeiten vergeben werden, wie z.B. „Gleichheit“ an alle Linien, die gleich lang sein sollen. Erst danach folgen die Bemaßungen.

Die Vorgehensweise ist so, dass zunächst das „Gleichheit festlegen“-Werkzeug ausgewählt wird, und dann nacheinander zwei Linien, im Beispiel die oberen. Dies wird für alle gleichen Linien wiederholt.

Als nächsten kann eine tangentiale Abhängigkeit zwischen Konstruktionskreis und den beiden Linien der Anlageflächen definiert werden.

Jetzt sind noch 7 Freiheitsgrade übrig, die durch Bemaßung zu entziehen sind. Wichtig ist, dass die Skizze geschlossen ist, sonst kann später kein Volumen erzeugt werden.
Alle Linien, die bestimmt sind, werden im Beispiel in grüner Farbe dargestellt, die frei verschiebbaren oder manipulierbaren noch in schwarz.

Es fehlt noch der Winkel des Prismas, welcher auf 90° festgelegt wird.

Jetzt ist die Skizze vollständig bestimmt, und kann mit „Schließen“ verlassen werden.

Sobald die Skizze verlassen wurde, werden in der Aufgabenliste die möglichen Befehle angezeigt, die nun auf die Skizze angewendet werden können. Das Prisma wird durch eine Extrusion senkrecht zur Zeichenebene erzeugt. In FreeCAD heißt dies „Aufpolsterung“. Die Dicke soll 30 mm betragen und symmetrisch zur Skizzen-Ebene erfolgen.

Im Prinzip wäre das Prisma nun fertig. Aber da es normalerweise auf einer Grundplatte befestigt wird, werden noch zwei Durchgangsbohrungen für Schrauben und Sacklochbohrungen für Stifte benötigt.
Die Durchgangsbohrung soll für Zylinderschrauben nach ISO 4762 M5 (früher DIN 912 M5) ausgelegt werden. Dazu wird zunächst eine Skizze auf der Oberseite des Bauteils erstellt.

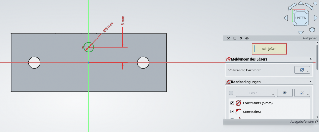
Auf der Skizze muss nun lediglich ein Kreis eingezeichnet werden mit einem bestimmten Abstand zur Mitte und der auf der X-Achse gefangen ist. Der Durchmesser des Kreises ist eigentlich egal, aber es sollte ein Maß eingetragen werden, damit die Skizze vollständig bestimmt ist. Hier wird das Durchmesser-Maß der Durchgangsbohrung eingetragen, welches bei M5 dem Maß ⌀5,5 mm entspricht. Der Abstand zur Mitte soll mit 28 mm vorgegeben sein.

Nach dem Verlassen der Skizze werden in der Aufgabenliste wieder die möglichen Operationen angezeigt und hier soll das Bohrung-Feature verwendet werden.


Als Tiefe muss „Durch alles“ ausgewählt werden, da es sich um eine Durchgangsbohrung handelt. mit „OK“ wird der Bohrungsbefehl verlassen.
Damit die Zylinderschraube versenkt werden kann, muss nun noch eine Senkung erzeugt werden. Dazu kann mit Hilfe derselben Skizze eine weitere Bohrung erzeugt werden, die einen Durchmesser von ⌀10 mm und einer Tiefe von 5,4 mm. Der Bohrungsgrund muss flach ausgeführt werden.


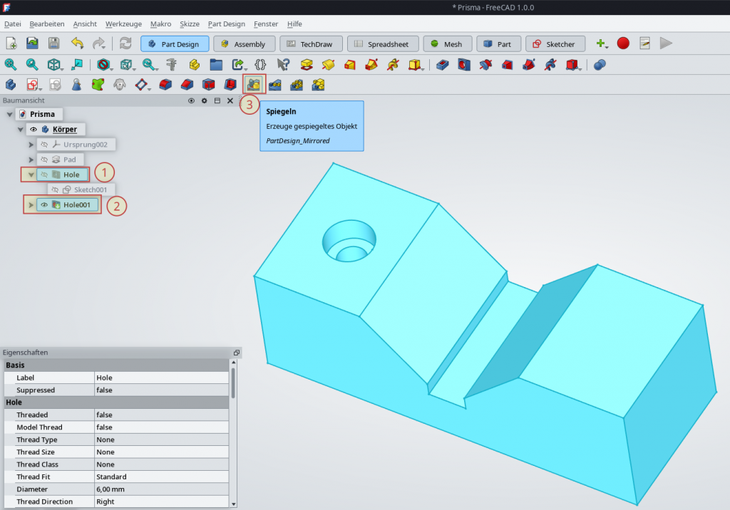
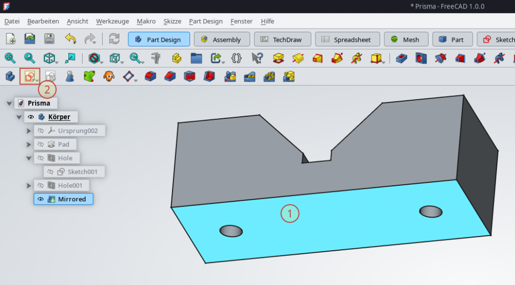
Die Bohrung kann nun gespiegelt werden. Es ist wichtig, dass zunächst beide Bohrungen, Durchgangsbohrung und Senkung ausgewählt werden und dann der „Spiegeln“-Befehl. Es wird zur YZ-Ebene gespiegelt.


Der Spiegelbefehl wird mit „OK“ wieder verlassen.
Für die Stiftbohrung wird auf der Unterseite eine weitere Skizze erzeugt und ein Kreis gezeichnet.


Generell gilt: Alle Befehle müssen mit „Schließen“ bzw. „OK“ verlassen, bevor die nächste Operation ausgeführt werden kann.
Auf die Skizze wird der Bohrungsbefehl angewendet, diesmal ein Sackloch mit Durchmesser ⌀5 mm und einer Tiefe von 4 mm. Im Bohrungsgrund wird der Winkel von 118° belassen, der meist voreingestellt ist.

Diese Bohrung ist noch an der XZ-Ebene zu spiegeln.


Um Spannungsspitzen zu reduzieren, werden in der Mitte noch Radien hinzugefügt. Dazu werden mit gedrückter STRG-Taste nacheinander die entsprechenden Kanten angeklickt und der „Verrundung“-Befehl angewendet.



Es werden 2 mm als Radius eingetragen und der Befehl mit „OK“ verlassen
Zum Schluss sollen noch Fasen von 0,5 mm angebracht werden, um das Verletzungsrisiko zu senken. Dazu können entweder gleich alle oder besser zunächst nur eine Kante angeklickt werden und dann der „Fase“-Befehl angewendet werden.

Sobald man im Dialog zum Fase-Befehl ist, kann man über „Auswählen“ alle weiteren Kanten hinzu nehmen.



Mit Vorschau kann das ganze geprüft werden und mit „OK“ der Befehl angewendet und der Dialog verlassen werden.



Das Auflageprisma ist nun fertig! Jetzt sollte die Geometrie noch überprüft werden. Dazu das letzte Feature im Featur-Baum anklicken und auf „Geometrie überpürfen“ klicken

Zunächst kommt ein Dialog zu den Einstellungen, der wie folgt konfiguriert werden kann:

Um diese nicht immer wieder erneut vornehmen zu müssen, kann der erste Punkt „Diese Einstellungen überspringen“ ebenfalls aktiviert werden.
Mit „Prüfung ausführen“ kann diese dann gestartet werden

Danach wird das Ergebnis angezeigt.

Mit „Schließen“ kann das Fenster wieder geschlossen werden.
Das fertige Modell kann von der GutHub-Seite https://github.com/aviateur/freecad-samples heruntergeladen werden.